江苏瀚宣博大五年制专转本为你讲解南京晓庄学院那些事
大学都是每个孩子心中向往的地方,有人称大学是天堂,的确在大学你会体会到不一样的风情,来自五湖四海的同学,各个地方的风俗民情让你眼前一亮,增长见识,得到快乐x+b+a+i+x+i+n+g+c+o+m。有才高八斗的学长,有技艺超群的学姐,有活泼可爱的学弟学妹,没有社会上的硝烟,到处是纯真的笑脸,每一处都有不一样的风景,丰富多彩,各种各样的社团可以让你毫无保留的展现自己才华。太多太多小+百+姓+网。今天就给你讲讲南京晓庄学院。
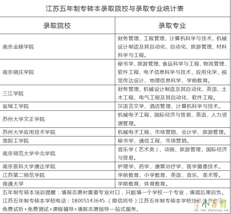
江苏瀚宣博大专转本为这一批中考失利的孩子们提供了上本科学院的平台,江苏瀚宣博大专转本培训也是唯一一家大规模,连锁型公司来自www.xbaixing.com。高职的孩子们可通过此平台报考多个本科学院,其中就有南京晓庄学院,可报考的专业有:秘书学、旅游管理、物流管理、软件工程、电子信息科学与技术、食品科学与工程、地理信息科学、应用化学、视觉传达设计。
对报考者专科阶段所学专业也有要求:比如你想报考秘书学专业,你得有以下专业:语言类、财务会计类、旅游类、餐饮类、经济贸易类、市场营销类、工商管理类、统计类、电子商务类、文秘类、法律实务类、文化服务类、邮政类、食品工业类、财务税务类、物流类、包装类、印刷类、法律执行类、农业类、环境保护类、护理类、会展类、新闻出版类、服装表演类、轻化工类、作曲技术、统计类、教育类、金融类、民族文化类、土建施工类、航空装备类、作曲技术、广播影视类、体育类、建筑设备类等等小~百~姓~网。报考其他专业也雷同,详情请电话咨询或者面议。
它的考试科目会变,如果你想报考,你可以到江苏瀚宣博大专转本培训学校去领最新的考试科目表来自www.xbaixing.com。江苏瀚宣博大五年制专转本培训学校:南京金山校区、镇江中山校区、南通南大街校区、苏州石路校区、常州国贸校区、无锡汇金校区。更多转本详情及预约免费试听请联系总校招生吴老师(添加微信可预约免费试听,领取院校招生简章一份)一八零零五一四三六四五(微信同号)南京校区地址:鼓楼区山西路8号金山大厦A座24楼,
都说没有上过大学的人生不完整,当同学聚会的时候,同学们都谈起大学的趣事儿你在旁边格格不入,十分尴尬的时候你会想些什么?逢年过节在家亲戚朋友提起别人家孩子上的好大学的时候,你在想什么?当找工作问你什么文凭的时候,你又在想什么?你交男(女)朋友的时候,对方家长问起你文凭的时候,你还在想什么?在最该拼搏的时候你的改变了,将来的自己会感谢现在努力的自己x.b.a.i.x.i.n.g.c.o.m。

李姐回收冬虫夏草东阿阿胶微信号《138,1133,7577》冬虫夏草 九朝贡胶 5X极草含片,近期东阿阿胶,老阿胶 回收冬虫夏草 qq 59,388,9206 高价收购同仁堂总统牌70克90克礼盒燕窝,各种5A???6A级散装马来西亚燕窝。毛燕、燕条、燕碎、泰国洞燕。同仁堂虫草22.5克25克40克60克80克120克,专业回收山东东阿阿胶、北京同仁堂阿胶、福牌阿胶,价格面议。

李姐回收冬虫夏草东阿阿胶微信号《138,1133,7577》冬虫夏草 九朝贡胶 5X极草含片,近期东阿阿胶,老阿胶 回收冬虫夏草 qq 59,388,9206 高价收购同仁堂总统牌70克90克礼盒燕窝,各种5A???6A级散装马来西亚燕窝。毛燕、燕条、燕碎、泰国洞燕。同仁堂虫草22.5克25克40克60克80克120克,专业回收山东东阿阿胶、北京同仁堂阿胶、福牌阿胶,价格面议。

南京市回收冬虫夏草V136“991”22221话同号《要求:产地青海、西藏、四川主产区(海拔3500米至4500米)冬虫夏草,主要产品;同仁堂或其它品牌礼盒散装。同时收购礼品白燕窝、黑干海参、漳州片子

南京市回收冬虫夏草V136“991”22221话同号《要求:产地青海、西藏、四川主产区(海拔3500米至4500米)冬虫夏草,主要产品;同仁堂或其它品牌礼盒散装冬虫夏草。同时收购礼品白燕窝、黑干海参、

泊头市利诺工量具有限公司是动力审批表厂家、大理石平台厂家。

不限户口;全国都可以申请满十八岁,收入稳定; 住宿的固定; 征信良好; 一定还款能力 有车可以不压车, 有房可以不抵押房 有打卡工资可以不抵押 有保单也可申请

艾雨特钢化玻璃门款式有8mm、10mm、12mm的钢化玻璃门,钢化玻璃是一种强化玻璃,也属于安全玻璃。经过强化处理后,在玻璃的表面会形成一层压应力层,从而使玻璃具有的机械性能和耐热性、抗震性。同时还具

排练厅镜子安装、舞蹈房镜子安装、学校镜子安装

艾雨特学校舞蹈室、形体房、全身大镜子、舞蹈镜子定制、送货上门、现场安装服务、高清5mm厚的银镜、质量保证、不变形,专业师傅打孔、胶装、欢迎有需要的朋友来电咨询详细尺寸、价格,通常舞蹈镜子高度为2-2.

现在的舞蹈室,都会安装一两个镜子,你知道为什么要安装镜子呢?现在说一下,舞蹈室镜子的作用吧!一、装饰作用如今,镜子造型越来越多样化,绝对是家居装饰品中的杰出者。尽量选择一些装饰性比较强的镜面,和室内的

南京制作舞蹈房镜子、练功房镜子、形体房镜子

艾雨特钢化玻璃门是使用钢化后的玻璃制造而成的玻璃门,以预应力玻璃制成的门,使用化学和物理的方法提高了玻璃的强度和承载能力,这种门的玻璃增强了自身的寒暑性、抗风压性、冲击性等。目前,现代钢化玻璃门工艺美

艾雨特是一家集玻璃柜台、玻璃展柜、舞蹈房镜子、玻璃隔断、家用玻璃雨棚的生产与销售为一体的制造企业,有着丰富的制作经验,主要生产各种玻璃展柜,仓储货架,玻璃货架、舞蹈房镜子、玻璃柜台、玻璃自动门、玻璃隔断等。

我们在南京专业从事中高档写字楼、办公室以及商场、学校、小区等清洁保养,拥有专业化培训的各种服务人员,专业的清洁服务设备以及优良周到的售后服务。我们的保洁人员都经过严格的办公室保洁培训,熟悉各种办公环境

李姐回收冬虫夏草东阿阿胶微信号《138,1133,7577》冬虫夏草 九朝贡胶 5X极草含片,近期东阿阿胶,老阿胶 回收冬虫夏草 qq 59,388,9206 高价收购同仁堂总统牌70克90克礼盒燕窝,各种5A???6A级散装马来西亚燕窝。毛燕、燕条、燕碎、泰国洞燕。同仁堂虫草22.5克25克40克60克80克120克,专业回收山东东阿阿胶、北京同仁堂阿胶、福牌阿胶,价格面议。

南京市无锡市苏州市徐州市南通市《登门全市区≥县≥乡镇≥街道≥回收冬虫夏草》V话号136≮991≯22221同号≤包装≥瓶≥盒≥罐≥袋≮兜等≯大小比如2条、3条、4条、5条等等条。同仁堂及其它品牌系列常

感应自动门机的种类良多,且在选购自动门一篇中已有大略介绍,在此,仅以平移型感应自动门机为例介绍一下自动门机的根柢事情事理。首先,平移式自动门机组由以下部件组成:(1)主节制器:它是自动门的批示中心,经

南京舞蹈房镜子、南京形体房镜子、南京培训中心镜子、南京家用镜子、南京卫生间镜子、南京练功房镜子、南京健身房镜子、南京玻璃镜子、南京文化艺术中心镜子、南京镜子安装、南京镜子销售、南京镜子加工、南京艾雨特镜子。

舞蹈房镜子、健身房镜子、瑜伽馆镜子、卫生间镜子

专业维修南京玻璃门、舞蹈房镜子、玻璃隔断


南京成人高考培训,专本科学历提升培训南京自考专本科培训,考前培训,考前真题培训,自考计算机、英语培训南京网络远程继续教育培训,专本科学历提升培训中央电大中专学院,夜高中培训...
【报名条件】 1、专科必须年满18周岁,具有中专毕业证。 2、专升本,具有国民教育系列大专文凭。 3、学习年限:高起专,专升本为2.5年。 4、学习形式:函授、业余。 学生学习期满,成绩合格者由学校颁...
课程内容: 一、基础阶段:提供全程个性化考研英语基础复习方案。配备学习顾问对学员进行复习规划指导,精细学习计划、学习资料、精品课程、阶段测评、跟踪答疑等。从基本功入手,专注于考研英语内考察的高频词汇、...
山东力明科技职业学院学院(山东中西医结合大学)中专部山东力明技工学校2022年招生简章 一、学校简介 山东力明科技职业学院(山东中西医结合大学)创建于1985年, 是新中国成立后以中西医结合为办学特色...

国家开放大学国家开放大学(英文:TheOpenUniversityofChina)是教育部直属的,以现代信息技术为支撑,学历教育与非学历教育并举,实施远程开放教育的新型高等学校。学校在中央广播电视大学...

南京哪里有五年制专转本培训辅导班?授课模式如何?师资怎样?现在社会上各种补习班层出不穷,五花八门,家长们为了不让孩子输在起跑线上,在孩子很小的时候就报了各种各样的补习班,一方面,现在社会压力大,孩子们...

说到五年制专转本接收院校中招英语专业的学校,一共有3所院校可以报考,三江学院英语专业,苏州大学文正学院英语专业,江苏第二师范商务英语。在2020年录取分数线中,最高的分数线是三江学院的英语专业,并且相...

南京工业职业技术大学国际经济与贸易五年制专转本考点预测五年制专转本考试科目是3门,英语和2门专业课,英语是江苏省统考试卷,题型为阅读,完型,单选,写作,翻译等模块,考点主要集中在转本词汇和语法及固定搭...

江苏五年制专转本寒假班火热招生中,高效提升就来瀚宣博大...

在当今的社会,没有学历寸步难行,本科学历已不是优势,而是基本的要求,学历的重要性大家都知道,而五年制专转本是高职生wei一一次可以进入全日制普通本科院校的机会,并且机会只有一次,所以如何高效复习抓住这...