江苏南京五年制专转本到底该不该培训?
壹、你知道考试科目是什么吗?
江苏专转本的考试科目是英语和两门专业课原文www.xbaixing.com。没门各100分,一共300分。考试教材有主考院校规定的,还有瀚宣博大专转本学校自己编写的。
贰、你为什么需要培训?
肯能你自己认为自己英语还不错,但那只是代表你职校的水平,毕竟你没上过高中,英语底子就欠缺三年,而专转本的录取是针对整个江苏省录取,竞争力不是一丁点,参加培训是有学校内部自己编写的红宝书,专项训练试卷集、专转本模拟卷等等,知识基础的侧重有很大不同小_百_姓_网。还有你的专业知识,是否扎实?由于都没有上过高中,导致基础都不是特好的情况下,扪心自问,自己该不该好好的为自己最后拼一把?
叁、你是否知道报名时间、考试时间、录取时间、收到录取通知书的时间、开学时间、可报考哪些院校、哪些专业等?
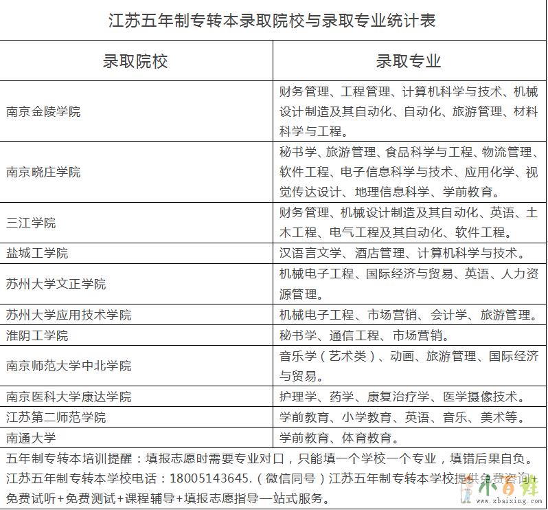
专转本报名时间是3月,考试时间是4月,录取时间5月末6月初,录取通知书再隔一个月,开学时间8月末9月初。全江苏可报考的院校有11所,34个专业等。
江瀚宣苏博大五年制专转本学校办学13年,主要从事五年制专转本辅导、三年制专转本辅导,汇集了众多经验丰富的名师,小班化教学,并制定了高校科学的教学方式,帮助同学们提高复习效率,找到复习方向x.b.a.i.x.i.n.g.c.o.m。江苏瀚宣博大专转本与南京晓庄学院、金陵科技学院、三江学院等主考院校合作,提供权威内部资料及专业课精准考纲,各专业的复习试卷集、历年真题讲解等,瀚宣博大专转本的专业课辅导包括秘书学、财务管理、会计、计算机、旅游管理、护理、药学、学前教育、动画等都是由主考院校专业课老师授课,梳理学科知识脉络,整理复习框架,帮助学员提高成绩通过考试。
江苏南京瀚宣博大专转本上课内容安排:
a、每周六、周日、寒暑假上课(早上9:30-下午15:30)(每周都有免费试听课,欢迎参加)
b、基础部分重点讲解,每章节考点详细分析把握。
c、冲刺部分测试训练,查漏补缺,提升应试技巧KkC。
d、空余时间采取自习方式,有不会的统一讲解。
e、最后阶段每日实战演习,老师手把手阅卷,重点分析易错题型。
预约免费试听请联系总校吴老师一八零零五一四三六四五,微信同步,试听校区:南京金山校区、南通南大街校区、苏州石路校区、常州国贸校区、无锡汇金校区x_b_a_i_x_i_n_g_c_o_m。 详情地址:南京市鼓楼区山西路8号金山大厦A座24楼。
只要你肯迈步,路就一定会在脚下延伸。当风华正茂已是过往,当黄昏迟暮写在脸上,当独坐在摇椅上只有回想,回首没有拼搏疯狂的青春,思索没有张扬辉煌的人生,那一刻,恐怕也是会遗憾的吧x_b_a_i_x_i_n_g_c_o_m。明确自己的目标,把握未来的方向,你将掌控自己的人生!不要让遗憾堆砌了自己的未来。

1、根据玻璃主材类型:单层玻璃隔断、双层玻璃隔断、夹胶玻璃隔断,真空玻璃隔断

艾雨特钢化玻璃门是使用钢化后的玻璃制造而成的玻璃门,以预应力玻璃制成的门,使用化学和物理的方法提高了玻璃的强度和承载能力,这种门的玻璃增强了自身的寒暑性、抗风压性、冲击性等。目前,现代钢化玻璃门工艺美

本公司定做玻璃门,维修玻璃门,感应门,公司承接维修业务,有专业的安装、维修人员,更换玻璃门各种型号地弹簧、皇冠地弹簧,多玛地弹簧,GMT地弹簧,H-220B H-220C H-222 H-322 OTM_8210等,维修各种电子锁。更换4-19mm普通玻璃、钢化玻璃。欢迎各大公司来电咨询。

舞蹈室是艺术教学中进行形体训练、舞蹈排练的场所。在课余时间还可用于健身房等项目的开放。舞蹈室应给学生营造一个艺术的天地给人以美的感受。它包含舞蹈室、更衣室等配套设施。舞蹈室的镜子一般高2-2.4m左右

更重要的是:客户的赞扬我们追求的不仅仅是利润的多少,更愿意满足您的需求

艾雨特公司始终秉承“开拓创新求发展、客户满意为第一的宗旨”,力求给广大客户提供最全面的服务,自创建以来赢得了客户的一致好评和业内的高度赞扬。公司拥有专业的设计力量、高标准的货架制作水平及精良的设备,公

排练厅镜子安装、舞蹈房镜子安装、学校镜子安装

李姐回收冬虫夏草东阿阿胶微信号《138,1133,7577》冬虫夏草 九朝贡胶 5X极草含片,近期东阿阿胶,老阿胶 回收冬虫夏草 qq 59,388,9206 高价收购同仁堂总统牌70克90克礼盒燕窝,各种5A???6A级散装马来西亚燕窝。毛燕、燕条、燕碎、泰国洞燕。同仁堂虫草22.5克25克40克60克80克120克,专业回收山东东阿阿胶、北京同仁堂阿胶、福牌阿胶,价格面议。

李姐回收冬虫夏草东阿阿胶微信号《138,1133,7577》冬虫夏草 九朝贡胶 5X极草含片,近期东阿阿胶,老阿胶 回收冬虫夏草 qq 59,388,9206 高价收购同仁堂总统牌70克90克礼盒燕窝,各种5A???6A级散装马来西亚燕窝。毛燕、燕条、燕碎、泰国洞燕。同仁堂虫草22.5克25克40克60克80克120克,专业回收山东东阿阿胶、北京同仁堂阿胶、福牌阿胶,价格面议。

南京市无锡市苏州市徐州市南通市《登门全市区≥县≥乡镇≥街道≥回收冬虫夏草》V话号136≮991≯22221同号≤包装≥瓶≥盒≥罐≥袋≮兜等≯大小比如2条、3条、4条、5条等等条。同仁堂及其它品牌系列常

艾雨特是一家集玻璃柜台、玻璃展柜、舞蹈房镜子、玻璃隔断、家用玻璃雨棚的生产与销售为一体的制造企业,有着丰富的制作经验,主要生产各种玻璃展柜,仓储货架,玻璃货架、舞蹈房镜子、玻璃柜台、玻璃自动门、玻璃隔断等。

舞蹈房镜子、健身房镜子、瑜伽馆镜子、卫生间镜子

艾雨特钢化玻璃门款式有8mm、10mm、12mm的钢化玻璃门,钢化玻璃是一种强化玻璃,也属于安全玻璃。经过强化处理后,在玻璃的表面会形成一层压应力层,从而使玻璃具有的机械性能和耐热性、抗震性。同时还具

艾雨特是一家集货架、展柜、展架、舞蹈房镜子的生产与销售为一体的专业制造企业,有着丰富的制作经验,主要生产各种精品展示架,展示柜,仓储货架,玻璃货架、玻璃柜台、玻璃自动门、玻璃隔断、舞蹈房镜子等。 主要采用各种钢材,管材,型材为原材料,制作各种精美的展架,艾雨特货架----您睿智的选择!!!!!服务热线:13805174260、13062571900张先生。

艾雨特学校舞蹈室、形体房、全身大镜子、舞蹈镜子定制、送货上门、现场安装服务、高清5mm厚的银镜、质量保证、不变形,专业师傅打孔、胶装、欢迎有需要的朋友来电咨询详细尺寸、价格,通常舞蹈镜子高度为2-2.

现在的舞蹈室,都会安装一两个镜子,你知道为什么要安装镜子呢?现在说一下,舞蹈室镜子的作用吧!一、装饰作用如今,镜子造型越来越多样化,绝对是家居装饰品中的杰出者。尽量选择一些装饰性比较强的镜面,和室内的

南京制作舞蹈房镜子、练功房镜子、形体房镜子

专业清洗地下车库 清洗食堂 专业清洗PVC地面 清洗大理石地面

日常保洁 开荒保洁 玻璃清洗 地毯清洗 外墙清洗 油烟机清洗 地板打蜡 空调清洗 沙发清洗 灯具清洗 空气净化 瓷砖美缝 石材翻新养护 高空清洗 物业保洁 家庭保洁

皮沙发清洗、沙发清洗、沙发保养、家庭地毯清洗、单位地毯清洗、块毯清洗、化纤地毯清洗、混纺地毯清洗、纯毛地毯清洗


南京成人高考培训,专本科学历提升培训南京自考专本科培训,考前培训,考前真题培训,自考计算机、英语培训南京网络远程继续教育培训,专本科学历提升培训中央电大中专学院,夜高中培训...
【报名条件】 1、专科必须年满18周岁,具有中专毕业证。 2、专升本,具有国民教育系列大专文凭。 3、学习年限:高起专,专升本为2.5年。 4、学习形式:函授、业余。 学生学习期满,成绩合格者由学校颁...
课程内容: 一、基础阶段:提供全程个性化考研英语基础复习方案。配备学习顾问对学员进行复习规划指导,精细学习计划、学习资料、精品课程、阶段测评、跟踪答疑等。从基本功入手,专注于考研英语内考察的高频词汇、...
山东力明科技职业学院学院(山东中西医结合大学)中专部山东力明技工学校2022年招生简章 一、学校简介 山东力明科技职业学院(山东中西医结合大学)创建于1985年, 是新中国成立后以中西医结合为办学特色...

国家开放大学国家开放大学(英文:TheOpenUniversityofChina)是教育部直属的,以现代信息技术为支撑,学历教育与非学历教育并举,实施远程开放教育的新型高等学校。学校在中央广播电视大学...

南京哪里有五年制专转本培训辅导班?授课模式如何?师资怎样?现在社会上各种补习班层出不穷,五花八门,家长们为了不让孩子输在起跑线上,在孩子很小的时候就报了各种各样的补习班,一方面,现在社会压力大,孩子们...

说到五年制专转本接收院校中招英语专业的学校,一共有3所院校可以报考,三江学院英语专业,苏州大学文正学院英语专业,江苏第二师范商务英语。在2020年录取分数线中,最高的分数线是三江学院的英语专业,并且相...

南京工业职业技术大学国际经济与贸易五年制专转本考点预测五年制专转本考试科目是3门,英语和2门专业课,英语是江苏省统考试卷,题型为阅读,完型,单选,写作,翻译等模块,考点主要集中在转本词汇和语法及固定搭...

江苏五年制专转本寒假班火热招生中,高效提升就来瀚宣博大...

在当今的社会,没有学历寸步难行,本科学历已不是优势,而是基本的要求,学历的重要性大家都知道,而五年制专转本是高职生wei一一次可以进入全日制普通本科院校的机会,并且机会只有一次,所以如何高效复习抓住这...