江苏南京瀚宣博大五年制专转本可报考的本科院校
光阴似箭岁月如梭,眨眼时间我们已不再是没有独立思想的小孩了x b a i x i n g c o m。有些事情,只能自己一个人扛,谁也替代不了!生活中太多的人,都是一边在抱怨,一边在无视自己拥有的,其实老天总体还是公平的,在失去的同时也在得到。在经历中考失利时,我们可以选择上高职,在即将上完高职面临残酷社会时,我们可以选择五年制专转本x+b+a+i+x+i+n+g+c+o+m。
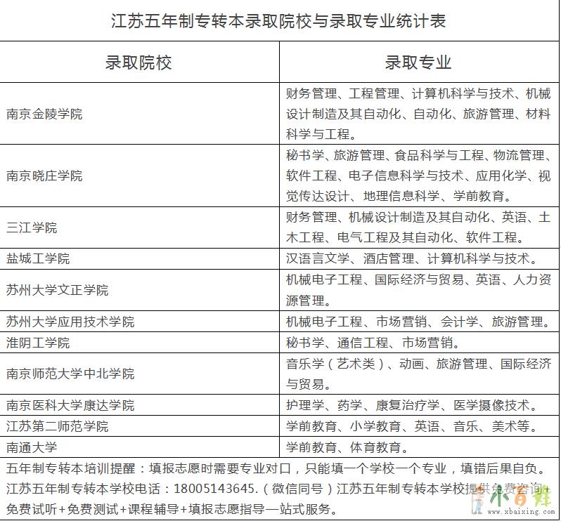
江苏五年制专转本报考注意事项:每年3月份报名,4月的第三个周六日考试,考试科目是英语和两门专业课,总分300分,英语是统考科目,专业课是根据报考的院校不同由主考院校出卷。江苏五年制专转本可报考院校:南京晓庄、金陵科技、三江学院、苏州大学文正学院、苏州大学应用技术学院、淮阴工学院、盐城工学院、南京医科大学康达学院、南通大学、江苏第二师范学院、南京师范大学中北学院x b a i x i n g c o m。
南京博大五年制专转本专业做五年一贯制专转本教育培训13年,在江苏省内南京、南通、苏州、常州、无锡等地均设有分校,名师小班化教学,全日制上课模式,高考式复习,全年滚动开班,随到随学,一次报名,免费循环上课直至考试,包含书本教材、英语试卷集、习题册,专业课真题卷模拟卷,中间不收取任何费用,不会的重复学,直到学会为止。
南京博大五年制专转本与南京晓庄、金陵科技、三江学院等多家主考院校合作多年,通过率高达90%x b a i x i n g c o m。预约免费试听请联系总校吴老师一八零零五一四三六四五,微信同步,试听校区:南京金山校区、南通南大街校区、苏州石路校区、常州国贸校区、无锡汇金校区。 详情地址:南京市鼓楼区山西路8号金山大厦A座24楼x_b_a_i_x_i_n_g_c_o_m。
我们已是成年人,很多东西都得明智抉择,都说当一个人在二十楼往下看,看到的全是美景,在二楼往下看,看到的全是垃圾。所以说眼光格局一定得长远x+b+a+i+x+i+n+g+c+o+m。只是太多人沉迷在,已经失去的东西,而忘记了要珍惜眼前,拥有的东西。痛苦源于内心的贪婪,只有懂得发现,敢于付出的人,才会拥有幸福!只有愿意改变,才会有奇迹!人世间,除了生死,其他都是小事,开心,快乐的过好每一天,就挺好的!

回收墨盒硒鼓,全新墨盒硒鼓,过期硒鼓墨盒

李姐回收冬虫夏草东阿阿胶微信号《138,1133,7577》冬虫夏草 九朝贡胶 5X极草含片,近期东阿阿胶,老阿胶 回收冬虫夏草 qq 59,388,9206 高价收购同仁堂总统牌70克90克礼盒燕窝,各种5A???6A级散装马来西亚燕窝。毛燕、燕条、燕碎、泰国洞燕。同仁堂虫草22.5克25克40克60克80克120克,专业回收山东东阿阿胶、北京同仁堂阿胶、福牌阿胶,价格面议。

李姐回收冬虫夏草东阿阿胶微信号《138,1133,7577》冬虫夏草 九朝贡胶 5X极草含片,近期东阿阿胶,老阿胶 回收冬虫夏草 qq 59,388,9206 高价收购同仁堂总统牌70克90克礼盒燕窝,各种5A???6A级散装马来西亚燕窝。毛燕、燕条、燕碎、泰国洞燕。同仁堂虫草22.5克25克40克60克80克120克,专业回收山东东阿阿胶、北京同仁堂阿胶、福牌阿胶,价格面议。

南京市回收冬虫夏草V136“991”22221话同号《要求:产地青海、西藏、四川主产区(海拔3500米至4500米)冬虫夏草,主要产品;同仁堂或其它品牌礼盒散装。同时收购礼品白燕窝、黑干海参、漳州片子

南京市回收冬虫夏草V136“991”22221话同号《要求:产地青海、西藏、四川主产区(海拔3500米至4500米)冬虫夏草,主要产品;同仁堂或其它品牌礼盒散装冬虫夏草。同时收购礼品白燕窝、黑干海参、

泊头市利诺工量具有限公司是动力审批表厂家、大理石平台厂家。

不限户口;全国都可以申请满十八岁,收入稳定; 住宿的固定; 征信良好; 一定还款能力 有车可以不压车, 有房可以不抵押房 有打卡工资可以不抵押 有保单也可申请

艾雨特钢化玻璃门款式有8mm、10mm、12mm的钢化玻璃门,钢化玻璃是一种强化玻璃,也属于安全玻璃。经过强化处理后,在玻璃的表面会形成一层压应力层,从而使玻璃具有的机械性能和耐热性、抗震性。同时还具

排练厅镜子安装、舞蹈房镜子安装、学校镜子安装

艾雨特学校舞蹈室、形体房、全身大镜子、舞蹈镜子定制、送货上门、现场安装服务、高清5mm厚的银镜、质量保证、不变形,专业师傅打孔、胶装、欢迎有需要的朋友来电咨询详细尺寸、价格,通常舞蹈镜子高度为2-2.

现在的舞蹈室,都会安装一两个镜子,你知道为什么要安装镜子呢?现在说一下,舞蹈室镜子的作用吧!一、装饰作用如今,镜子造型越来越多样化,绝对是家居装饰品中的杰出者。尽量选择一些装饰性比较强的镜面,和室内的

南京制作舞蹈房镜子、练功房镜子、形体房镜子

艾雨特钢化玻璃门是使用钢化后的玻璃制造而成的玻璃门,以预应力玻璃制成的门,使用化学和物理的方法提高了玻璃的强度和承载能力,这种门的玻璃增强了自身的寒暑性、抗风压性、冲击性等。目前,现代钢化玻璃门工艺美

艾雨特是一家集玻璃柜台、玻璃展柜、舞蹈房镜子、玻璃隔断、家用玻璃雨棚的生产与销售为一体的制造企业,有着丰富的制作经验,主要生产各种玻璃展柜,仓储货架,玻璃货架、舞蹈房镜子、玻璃柜台、玻璃自动门、玻璃隔断等。

我们在南京专业从事中高档写字楼、办公室以及商场、学校、小区等清洁保养,拥有专业化培训的各种服务人员,专业的清洁服务设备以及优良周到的售后服务。我们的保洁人员都经过严格的办公室保洁培训,熟悉各种办公环境

李姐回收冬虫夏草东阿阿胶微信号《138,1133,7577》冬虫夏草 九朝贡胶 5X极草含片,近期东阿阿胶,老阿胶 回收冬虫夏草 qq 59,388,9206 高价收购同仁堂总统牌70克90克礼盒燕窝,各种5A???6A级散装马来西亚燕窝。毛燕、燕条、燕碎、泰国洞燕。同仁堂虫草22.5克25克40克60克80克120克,专业回收山东东阿阿胶、北京同仁堂阿胶、福牌阿胶,价格面议。

南京市无锡市苏州市徐州市南通市《登门全市区≥县≥乡镇≥街道≥回收冬虫夏草》V话号136≮991≯22221同号≤包装≥瓶≥盒≥罐≥袋≮兜等≯大小比如2条、3条、4条、5条等等条。同仁堂及其它品牌系列常

感应自动门机的种类良多,且在选购自动门一篇中已有大略介绍,在此,仅以平移型感应自动门机为例介绍一下自动门机的根柢事情事理。首先,平移式自动门机组由以下部件组成:(1)主节制器:它是自动门的批示中心,经

南京舞蹈房镜子、南京形体房镜子、南京培训中心镜子、南京家用镜子、南京卫生间镜子、南京练功房镜子、南京健身房镜子、南京玻璃镜子、南京文化艺术中心镜子、南京镜子安装、南京镜子销售、南京镜子加工、南京艾雨特镜子。

舞蹈房镜子、健身房镜子、瑜伽馆镜子、卫生间镜子


南京成人高考培训,专本科学历提升培训南京自考专本科培训,考前培训,考前真题培训,自考计算机、英语培训南京网络远程继续教育培训,专本科学历提升培训中央电大中专学院,夜高中培训...
【报名条件】 1、专科必须年满18周岁,具有中专毕业证。 2、专升本,具有国民教育系列大专文凭。 3、学习年限:高起专,专升本为2.5年。 4、学习形式:函授、业余。 学生学习期满,成绩合格者由学校颁...
课程内容: 一、基础阶段:提供全程个性化考研英语基础复习方案。配备学习顾问对学员进行复习规划指导,精细学习计划、学习资料、精品课程、阶段测评、跟踪答疑等。从基本功入手,专注于考研英语内考察的高频词汇、...
山东力明科技职业学院学院(山东中西医结合大学)中专部山东力明技工学校2022年招生简章 一、学校简介 山东力明科技职业学院(山东中西医结合大学)创建于1985年, 是新中国成立后以中西医结合为办学特色...

国家开放大学国家开放大学(英文:TheOpenUniversityofChina)是教育部直属的,以现代信息技术为支撑,学历教育与非学历教育并举,实施远程开放教育的新型高等学校。学校在中央广播电视大学...

南京哪里有五年制专转本培训辅导班?授课模式如何?师资怎样?现在社会上各种补习班层出不穷,五花八门,家长们为了不让孩子输在起跑线上,在孩子很小的时候就报了各种各样的补习班,一方面,现在社会压力大,孩子们...

说到五年制专转本接收院校中招英语专业的学校,一共有3所院校可以报考,三江学院英语专业,苏州大学文正学院英语专业,江苏第二师范商务英语。在2020年录取分数线中,最高的分数线是三江学院的英语专业,并且相...

南京工业职业技术大学国际经济与贸易五年制专转本考点预测五年制专转本考试科目是3门,英语和2门专业课,英语是江苏省统考试卷,题型为阅读,完型,单选,写作,翻译等模块,考点主要集中在转本词汇和语法及固定搭...

江苏五年制专转本寒假班火热招生中,高效提升就来瀚宣博大...

在当今的社会,没有学历寸步难行,本科学历已不是优势,而是基本的要求,学历的重要性大家都知道,而五年制专转本是高职生wei一一次可以进入全日制普通本科院校的机会,并且机会只有一次,所以如何高效复习抓住这...